Developer Guide
- Acknowledgements
- Setting up, getting started
- Design
- Implementation
- Documentation, logging, testing, configuration, dev-ops
- Appendix: Requirements
- Appendix: Instructions for manual testing
Acknowledgements
- {list here sources of all reused/adapted ideas, code, documentation, and third-party libraries – include links to the original source as well}
Setting up, getting started
Refer to the guide Setting up and getting started.
Design
.puml files used to create diagrams are in this document docs/diagrams folder. Refer to the PlantUML Tutorial at se-edu/guides to learn how to create and edit diagrams.
Architecture

The Architecture Diagram given above explains the high-level design of the App.
Given below is a quick overview of main components and how they interact with each other.
Main components of the architecture
Main (consisting of classes Main and MainApp) is in charge of the app launch and shut down.
- At app launch, it initializes the other components in the correct sequence, and connects them up with each other.
- At shut down, it shuts down the other components and invokes cleanup methods where necessary.
The bulk of the app’s work is done by the following four components:
-
UI: The UI of the App. -
Logic: The command executor. -
Model: Holds the data of the App in memory. -
Storage: Reads data from, and writes data to, the hard disk.
Commons represents a collection of classes used by multiple other components.
How the architecture components interact with each other
The Sequence Diagram below shows how the components interact with each other for the scenario where the user issues the command delete 1.

Each of the four main components (also shown in the diagram above),
- defines its API in an
interfacewith the same name as the Component. - implements its functionality using a concrete
{Component Name}Managerclass (which follows the corresponding APIinterfacementioned in the previous point.
For example, the Logic component defines its API in the Logic.java interface and implements its functionality using the LogicManager.java class which follows the Logic interface. Other components interact with a given component through its interface rather than the concrete class (reason: to prevent outside component’s being coupled to the implementation of a component), as illustrated in the (partial) class diagram below.

The sections below give more details of each component.
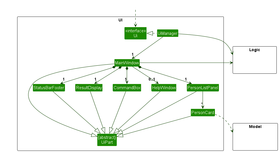
UI component
The API of this component is specified in Ui.java

The UI consists of a MainWindow that is made up of parts e.g.CommandBox, ResultDisplay, StudentListPanel, StatusBarFooter etc. All these, including the MainWindow, inherit from the abstract UiPart class which captures the commonalities between classes that represent parts of the visible GUI.
The UI component uses the JavaFx UI framework. The layout of these UI parts are defined in matching .fxml files that are in the src/main/resources/view folder. For example, the layout of the MainWindow is specified in MainWindow.fxml
The UI component,
- executes user commands using the
Logiccomponent. - listens for changes to
Modeldata so that the UI can be updated with the modified data. - keeps a reference to the
Logiccomponent, because theUIrelies on theLogicto execute commands. - depends on some classes in the
Modelcomponent, as it displaysStudentobject residing in theModel.
Logic component
API : Logic.java
Here’s a (partial) class diagram of the Logic component:

The sequence diagram below illustrates the interactions within the Logic component, taking execute("delete 1") API call as an example.

DeleteCommandParser should end at the destroy marker (X) but due to a limitation of PlantUML, the lifeline continues till the end of diagram.
How the Logic component works:
- When
Logicis called upon to execute a command, it is passed to anCoursePilotParserobject which in turn creates a parser that matches the command (e.g.,DeleteCommandParser) and uses it to parse the command. - This results in a
Commandobject (more precisely, an object of one of its subclasses e.g.,DeleteCommand) which is executed by theLogicManager. - The command can communicate with the
Modelwhen it is executed (e.g. to delete a student).
Note that although this is shown as a single step in the diagram above (for simplicity), in the code it can take several interactions (between the command object and theModel) to achieve. - The result of the command execution is encapsulated as a
CommandResultobject which is returned back fromLogic.
Here are the other classes in Logic (omitted from the class diagram above) that are used for parsing a user command:

How the parsing works:
- When called upon to parse a user command, the
CoursePilotParserclass creates anXYZCommandParser(XYZis a placeholder for the specific command name e.g.,AddCommandParser) which uses the other classes shown above to parse the user command and create aXYZCommandobject (e.g.,AddCommand) which theCoursePilotParserreturns back as aCommandobject. - All
XYZCommandParserclasses (e.g.,AddCommandParser,DeleteCommandParser, …) inherit from theParserinterface so that they can be treated similarly where possible e.g, during testing.
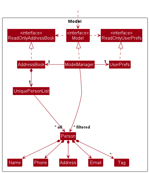
Model component
API : Model.java

The Model component,
- stores CoursePilot data i.e., all
Studentobjects (which are contained in aUniqueStudentListobject). - stores the currently ‘selected’
Studentobjects (e.g., results of a search query) as a separate filtered list which is exposed to outsiders as an unmodifiableObservableList<Student>that can be ‘observed’ e.g. the UI can be bound to this list so that the UI automatically updates when the data in the list change. - stores a
UserPrefobject that represents the user’s preferences. This is exposed to the outside as aReadOnlyUserPrefobjects. - does not depend on any of the other three components (as the
Modelrepresents data entities of the domain, they should make sense on their own without depending on other components)
Tag list in the CoursePilot, which Student references. This allows CoursePilot to only require one Tag object per unique tag, instead of each Student needing their own Tag objects.
Storage component
API : Storage.java

The Storage component,
- can save both CoursePilot data and user preference data in JSON format, and read them back into corresponding objects.
- inherits from both
CoursePilotStorageandUserPrefStorage, which means it can be treated as either one (if only the functionality of only one is needed). - depends on some classes in the
Modelcomponent (because theStoragecomponent’s job is to save/retrieve objects that belong to theModel)
Common classes
Classes used by multiple components are in the seedu.coursepilot.commons package.
Implementation
This section describes some noteworthy details on how certain features are implemented.
[Proposed] Undo/redo feature
Proposed Implementation
The proposed undo/redo mechanism is facilitated by VersionedCoursePilot. It extends CoursePilot with an undo/redo history, stored internally as an coursePilotStateList and currentStatePointer. Additionally, it implements the following operations:
-
VersionedCoursePilot#commit()— Saves the current CoursePilot state in its history. -
VersionedCoursePilot#undo()— Restores the previous CoursePilot state from its history. -
VersionedCoursePilot#redo()— Restores a previously undone CoursePilot state from its history.
These operations are exposed in the Model interface as Model#commitCoursePilot(), Model#undoCoursePilot() and Model#redoCoursePilot() respectively.
Given below is an example usage scenario and how the undo/redo mechanism behaves at each step.
Step 1. The user launches the application for the first time. The VersionedCoursePilot will be initialized with the initial CoursePilot state, and the currentStatePointer pointing to that single CoursePilot state.

Step 2. The user executes delete 5 command to delete the 5th student in the CoursePilot. The delete command calls Model#commitCoursePilot(), causing the modified state of the CoursePilot after the delete 5 command executes to be saved in the coursePilotStateList, and the currentStatePointer is shifted to the newly inserted CoursePilot state.

Step 3. The user executes add n/David … to add a new student. The add command also calls Model#commitCoursePilot(), causing another modified CoursePilot state to be saved into the coursePilotStateList.

Model#commitCoursePilot(), so the CoursePilot state will not be saved into the coursePilotStateList.
Step 4. The user now decides that adding the student was a mistake, and decides to undo that action by executing the undo command. The undo command will call Model#undoCoursePilot(), which will shift the currentStatePointer once to the left, pointing it to the previous CoursePilot state, and restores CoursePilot to that state.

currentStatePointer is at index 0, pointing to the initial CoursePilot state, then there are no previous CoursePilot states to restore. The undo command uses Model#canUndoCoursePilot() to check if this is the case. If so, it will return an error to the user rather
than attempting to perform the undo.
The following sequence diagram shows how an undo operation goes through the Logic component:

UndoCommand should end at the destroy marker (X) but due to a limitation of PlantUML, the lifeline reaches the end of diagram.
Similarly, how an undo operation goes through the Model component is shown below:

The redo command does the opposite — it calls Model#redoCoursePilot(), which shifts the currentStatePointer once to the right, pointing to the previously undone state, and restores CoursePilot to that state.
currentStatePointer is at index coursePilotStateList.size() - 1, pointing to the latest CoursePilot state, then there are no undone CoursePilot states to restore. The redo command uses Model#canRedoCoursePilot() to check if this is the case. If so, it will return an error to the user rather than attempting to perform the redo.
Step 5. The user then decides to execute the command list. Commands that do not modify CoursePilot, such as list, will usually not call Model#commitCoursePilot(), Model#undoCoursePilot() or Model#redoCoursePilot(). Thus, the coursePilotStateList remains unchanged.

Step 6. The user executes clear, which calls Model#commitCoursePilot(). Since the currentStatePointer is not pointing at the end of the coursePilotStateList, all CoursePilot states after the currentStatePointer will be purged. Reason: It no longer makes sense to redo the add n/David … command. This is the behavior that most modern desktop applications follow.

The following activity diagram summarizes what happens when a user executes a new command:

Design considerations:
Aspect: How undo & redo executes:
-
Alternative 1 (current choice): Saves the entire CoursePilot.
- Pros: Easy to implement.
- Cons: May have performance issues in terms of memory usage.
-
Alternative 2: Individual command knows how to undo/redo by
itself.
- Pros: Will use less memory (e.g. for
delete, just save the student being deleted). - Cons: We must ensure that the implementation of each individual command are correct.
- Pros: Will use less memory (e.g. for
{more aspects and alternatives to be added}
[Proposed] Data archiving
{Explain here how the data archiving feature will be implemented}
Documentation, logging, testing, configuration, dev-ops
Appendix: Requirements
Product scope
Target user profile:
- University tutors or teaching assistants (TA) managing one or more tutorial groups
- TA who needs to track student participation, attendance, and grading progress across recurring weekly assessments
- TA who prefers local desktop apps over web-based platforms like Canvas
- Who can type fast and prefers typing to mouse interactions
- Who is reasonably comfortable using CLI apps
Value proposition: a single hub that reduces teaching admin overhead by keeping student group organization, grading progress, and participation records in one place, so TAs can run sessions consistently and grade faster than using web-based tools like Canvas
User stories
Priorities: High (must have) - * * *, Medium (nice to have) - * *, Low (unlikely to have) - *
| Priority | Role | Feature | Benefit |
|---|---|---|---|
| * * * | Tutor | Ask for help when using CoursePilot | I can refer to instructions when I forget how to use CoursePilot |
| * * * | Tutor | Add a student to CoursePilot | I can keep track of all my students in one place |
| * * * | Tutor | Delete a student from CoursePilot | I can remove students who are no longer relevant |
| * * * | Tutor | List all student contacts | I can quickly view all students stored in CoursePilot |
| * * * | Tutor | Edit existing student contact | I can keep student information accurate and up to date |
| * * * | Tutor | Find a student contact | I can quickly find a specific student’s information |
| * * * | Tutor | Clear all existing student contacts | I can reset the system when the data is no longer needed |
| * * * | Tutor | Exit CoursePilot | I can safely close the application after use |
| * * * | Tutor | Archive CoursePilot data | I do not have to repopulate all my data again |
| * * * | Tutor | List all tutorial slots | I can check all the tutorials I am in charge of |
| * * * | Tutor | List all tutorial slots detail | I can check all the details of the tutorials I am in charge of |
| * * * | Tutor | Select a tutorial slots | I can choose a tutorial slot to operate on |
| * * * | Tutor | Assign students to certain tutorial slots | I can organize students into the correct tutorials |
| * * * | Tutor | Add a tutorial slot | I can create a new tutorial slot with a code, time, day and capacity |
| * * * | Tutor | Delete a tutorial slot | I can remove tutorial slots that are no longer needed |
| * * | Tutor | Edit tutorial slots | I can update tutorial arrangements |
| * * | Tutor | View which students are assigned to which tutorial slots | I can understand the distribution of students across tutorials |
| * * | Tutor | Mark student attendance | I can record who attended each tutorial |
| * * | Tutor | Unmark student attendance | I can correct attendance records if mistakes occur |
| * * | Tutor | Track participation of each student | I can monitor student participation over time per tutorial slot |
| * * | Tutor | Filter available tutorial slots | I can easily find tutorial slots that match my conditions |
| * * | Tutor | Provide feedback to students | I can help students improve their learning |
| * * | Tutor | Add deadlines | I can remind myself of important dates |
| * * | Tutor | Delete deadlines | I can remove deadlines that are no longer relevant |
| * * | Tutor | Edit deadlines | I can update deadlines if schedules change |
| * * | Tutor | Be reminded of deadlines | I do not miss any important deadlines |
| * | Tutor | Add assessments | I can manage student evaluations and grading components |
| * | Tutor | Delete assessments | I can remove assessments that are no longer required |
| * | Tutor | Edit assessments | I can update assessment details when necessary |
| * | Tutor | Grade assessments | I can evaluate student performance |
| * | Tutor | Track assessments | I can monitor students’ assessments and results |
| * | Tutor | Comment on student’s work | I can provide constructive feedback to improve their learning |
| * | Tutor | Add tutorial resources | I can share useful materials with students |
| * | Tutor | Delete tutorial resources | I can remove outdated or unnecessary materials |
| * | Tutor | Edit tutorial resources | I can replace or reupload outdated materials |
| * | Tutor | Create groups | I can organize students for collaborative activities |
| * | Tutor | Send student private message | I can communicate directly with a specific student |
| * | Tutor | Send student group message | I can communicate important information to multiple students at once |
Use cases
(For all use cases below, the System is CoursePilot and the Actor is the tutor, unless specified otherwise)
Use case: UC01 - Ask for help
MSS
- Tutor requests for help.
-
CoursePilot shows the details of possible user commands.
Use case ends.
Use case: UC02 - Add a student
MSS
- Tutor enters the command to add a student with the student’s name, email, and tutorial group.
-
CoursePilot adds the student and displays a confirmation message.
Use case ends.
Extensions
-
1a. The student’s name or email is missing.
-
1a1. CoursePilot shows an error message indicating required fields.
Use case ends.
-
-
1b. A student with the same email already exists.
-
1b1. CoursePilot shows an error message indicating duplicate entry.
Use case ends.
-
Use case: UC03 - Delete a student
MSS
- Tutor requests to list students (UC06).
- Tutor requests to delete a specific student in the list.
-
CoursePilot deletes the student and displays a confirmation message.
Use case ends.
Extensions
-
2a. The list is empty.
Use case ends.
-
2b. The given index is invalid.
-
2b1. CoursePilot shows an error message.
Use case ends.
-
Use case: UC04 - Edit a student
MSS
- Tutor requests to list students (UC06).
- Tutor enters the command to mark a student’s attendance for a specific tutorial session.
-
CoursePilot records the attendance and displays a confirmation message.
Use case ends.
Extensions
-
3a. The given student index is invalid.
-
3a1. CoursePilot shows an error message.
Use case ends.
-
-
3b. The specified tutorial session does not exist.
-
3b1. CoursePilot shows an error message.
Use case ends.
-
Use case: UC05 - Add a tutorial
MSS
- Tutor enters the command to add a tutorial with the tutorial’s module, day of the week, timing, and students.
-
CoursePilot adds the tutorial and displays a confirmation message.
Use case ends.
Extensions
-
1a. The tutorial’s field(s) is/are missing.
-
1a1. CoursePilot shows an error message indicating required fields.
Use case ends.
-
Use case: UC06 - Delete a tutorial
MSS
- Tutor requests to list tutorials.
- Tutor requests to delete a specific tutorial in the list.
-
CoursePilot deletes the tutorial and displays a confirmation message.
Use case ends.
Extensions
-
2a. The list is empty.
Use case ends.
-
2b. The given index is invalid.
-
2b1. CoursePilot shows an error message.
Use case ends.
-
Use case: UC07 - List student contact
MSS
- Tutor requests to list tutorials.
-
CoursePilot shows a list of tutorials.
Use case ends.
Use case: UC08 - Find student contact
MSS
- Tutor requests to find a student and specifies details to be searched.
-
CoursePilot shows details of student.
Use case ends.
Extensions
-
1a. No such student is found.
- 1a1. CoursePilot shows no such student is found.
Use case ends.
Non-Functional Requirements
- Should work on any mainstream OS as long as it has Java
17or above installed. - Should be able to hold up to 1000 students without a noticeable sluggishness in performance for typical usage.
- A tutor with above average typing speed for regular English text should be able to accomplish most of the tasks faster using commands than using the mouse.
- Data should be stored locally in a human-editable file format (e.g., JSON).
- CoursePilot should not require a database management system (DBMS).
- CoursePilot should not depend on any remote server.
- CoursePilot should work without requiring an installer.
- CoursePilot should be packaged into a single JAR file not exceeding 100MB.
- The GUI should work well for standard screen resolutions of 1920x1080 and higher at 100% and 125% scaling, and should be usable at 1280x720 and higher at 150% scaling.
- CoursePilot should work on JDK 17.
- CoursePilot should follow an object-oriented design.
Glossary
- Mainstream OS: Windows, Linux, Unix, MacOS
- Tutor/TA: A teaching assistant at a university responsible for conducting tutorial sessions, marking attendance, and grading assessments
- Student Contact: A stored entry in CoursePilot containing a student’s information
- Tutorial Slot: A tutorial object defined by a code, time, day, and capacity, created and managed by a tutor in CoursePilot
- Tutorial Resource: A local file (e.g. PDF) detected by CoursePilot from the tutor’s PC and imported into CoursePilot for easy access
- Assessment: A graded component of a course such as an assignment, quiz, or exam
- Attendance: A record of whether a student was present for a specific tutorial session
- CLI: Command Line Interface, a text-based interface for interacting with CoursePilot
Appendix: Instructions for manual testing
Given below are instructions to test the app manually.
Launch and shutdown
-
Initial launch
-
Download the jar file and copy into an empty folder
-
Double-click the jar file Expected: Shows the GUI with a set of sample contacts. The window size may not be optimum.
-
-
Saving window preferences
-
Resize the window to an optimum size. Move the window to a different location. Close the window.
-
Re-launch the app by double-clicking the jar file.
Expected: The most recent window size and location is retained.
-
-
{ more test cases … }
Deleting a student
-
Deleting a student while all students are being shown
-
Prerequisites: List all students using the
listcommand. Multiple students in the list. -
Test case:
delete 1
Expected: First contact is deleted from the list. Details of the deleted contact shown in the status message. Timestamp in the status bar is updated. -
Test case:
delete 0
Expected: No student is deleted. Error details shown in the status message. Status bar remains the same. -
Other incorrect delete commands to try:
delete,delete x,...(where x is larger than the list size)
Expected: Similar to previous.
-
-
{ more test cases … }
Saving data
-
Dealing with missing/corrupted data files
- {explain how to simulate a missing/corrupted file, and the expected behavior}
-
{ more test cases … }